Instance Verification Kit (IVK)
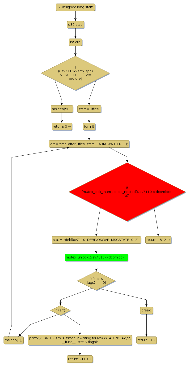
mutex lock @ [9843+43+/linux-3.19-rc1/drivers/media/pci/ttpci/av7110_hw.c]
Instance Signature: dcomlock
|
The Matching Pair Graph:
|
|
Function Name
|
Control Flow Graph (CFG)
|
Events Flow Graph (EFG)
|
Source Correspondence
|
|
av7110_wait_msgstate
|
|
|
[9520+20+/linux-3.19-rc1/drivers/media/pci/ttpci/av7110_hw.c]
|